Perangkat smarthome berbasis Internet of Things menuntut desain PCB yang tidak hanya fungsional, tetapi juga aman dan stabil untuk penggunaan jangka panjang. ESP8266 ESP-01 menjadi pilihan populer karena ukurannya yang ringkas dan kemampuan WiFi terintegrasi. Artikel ini membahas proses mendesain PCB smarthome IoT dengan ESP-01 berdasarkan skematik, layout, dan tampilan 3D-view
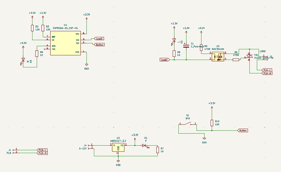
Mendesain PCB smarthome IoT berbasis ESP8266 ESP-01 merupakan proses yang tidak hanya menuntut pemahaman tentang mikrokontroler dan komunikasi WiFi, tetapi juga ketelitian dalam menerjemahkan skematik menjadi layout PCB yang aman, stabil, dan siap diproduksi. Smarthome harus didesain untuk aplikasi berbasis listrik AC secara aman dengan kendali beban menggunakan TRIAC, namun tetap mempertahankan isolasi logika 3,3 volt untuk ESP-01. Modul ESP8266 varian ESP-01 ditempatkan sebagai pusat kendali, menerima input dari tombol dan mengendalikan output beban melalui rangkaian driver optocoupler MOC3041M dan TRIAC. Pendekatan ini menunjukkan praktik desain yang cukup matang karena memisahkan domain tegangan rendah (logika) dan tegangan tinggi (PLN), yang merupakan aspek krusial dalam perangkat IoT rumahan.
Desain PCB Smarthome IoT ESP01
Berikut desain pcb smarthome dengan controller ESP01 dari tim RaftechPCB

Dari sisi skematik, alur desain dimulai dari catu daya 5–12 volt yang masuk melalui konektor, kemudian diturunkan menjadi 3,3 volt menggunakan regulator AMS1117-3.3. Penempatan LED indikator dan resistor seri pada jalur output regulator memberikan umpan balik visual bahwa sistem mendapat suplai daya dengan benar. ESP-01 dihubungkan dengan konfigurasi resistor pull-up pada pin penting seperti EN, RST, dan GPIO agar modul dapat booting secara konsisten setiap kali dinyalakan. Tombol manual disediakan sebagai input lokal, yang dapat dimanfaatkan untuk fungsi override, pairing awal atau tombol ‘Restore to Factory Default”. Sementara itu, bagian kendali beban AC dirancang dengan optocoupler zero-cross, yang bertugas mengisolasi ESP8266 dari tegangan tinggi sekaligus mengurangi noise saat switching. Hal ini sangat relevan untuk aplikasi smarthome yang dipasang di lingkungan rumah, di mana keandalan dan keselamatan menjadi prioritas utama.

PCB smarthome inidirancang dengan memisahkan jalur-jalur tegangan tinggi dan rendah. Jalur AC PLN ditempatkan di sisi tertentu papan dengan lebar jalur yang lebih besar, sementara jalur logika 3,3 volt dirouting lebih rapat di area ESP-01 dan regulator. Penempatan komponen seperti optocoupler dan TRIAC yang berdekatan juga membantu meminimalkan panjang jalur switching, sehingga potensi interferensi elektromagnetik dapat ditekan. Selain itu, ada lubang mounting dan silkscreen yang jelas, menandakan bahwa desain disiapkan untuk produksi fisik dan pemasangan ke dalam casing. Tampilan 3D dari sisi atas dan bawah PCB semakin menegaskan bahwa desain telah mempertimbangkan aspek mekanik, bukan sekadar fungsi elektrik semata.


Pertimbangan Desain PCB Smarthome
Beberapa poin teknis penting yang dapat ditarik dari desain PCB ini antara lain:
- Penggunaan regulator linear AMS1117-3.3 yang sederhana namun umum dipakai untuk proyek IoT skala kecil.
- Penempatan kapasitor elektrolit dekat modul ESP-01 untuk membantu menahan lonjakan arus saat WiFi aktif.
- Isolasi optocoupler antara ESP8266 dan rangkaian AC untuk meningkatkan keamanan
- Jalur AC dengan clearance yang cukup lebar untuk menghindari risiko short atau flashover
- Penyediaan konektor dan pad yang memudahkan proses perakitan dan pengujian
Dari perspektif desain IoT, kombinasi antara skematik yang rapi, layout PCB yang terstruktur, dan visualisasi 3D yang realistis menunjukkan pendekatan engineering yang komprehensif. ESP8266 ESP-01 memang memiliki keterbatasan jumlah pin, tetapi dalam desain ini keterbatasan tersebut diatasi dengan pemilihan fungsi yang fokus, yaitu kendali satu beban utama dan satu input tombol. Pendekatan ini sangat sesuai untuk modul smarthome sederhana seperti smart switch atau smart relay yang terhubung ke platform MQTT atau server cloud. Selain itu, penggunaan ESP-01 juga membantu menekan biaya produksi, sehingga perangkat lebih kompetitif jika diproduksi dalam jumlah banyak.
Secara keseluruhan, desain PCB smarthome IoT dengan ESP8266 ESP-01 yang ditunjukkan pada gambar-gambar di atas dapat dijadikan contoh yang baik untuk proyek edukasi maupun produk awal (prototype). Integrasi antara sistem catu daya, logika mikrokontroler, dan aktuator AC dilakukan dengan pendekatan yang aman dan realistis untuk penggunaan sehari-hari. Dengan penyempurnaan kecil seperti optimasi jalur ground, penambahan test point, atau peningkatan proteksi input, desain ini berpotensi dikembangkan lebih lanjut menjadi produk smarthome yang andal, efisien, dan siap bersaing di ekosistem IoT modern.
Jika Anda tertarik mengembangkan proyek smarthome serupa, desain PCB ini dapat dijadikan referensi awal yang praktis dan realistis. Dengan melakukan penyesuaian kecil sesuai kebutuhan aplikasi, Anda dapat membangun sistem IoT yang aman, efisien, dan siap dikembangkan lebih lanjut. Jangan ragu untuk mengeksplorasi desain PCB lainnya sebagai bagian dari proses belajar dan inovasi di bidang IoT. Atau jika tidak ingin terlalu repot RnD, bisa menggunakan produk yang sudah jadi (tested) di atas dengan mengklik link berikut ini atau hubungi no WA Customer Service RaftechPCB. Opsi produk yang tersedia di antaranya:
– full desain smarthome ESP01 (skematik, layout PCB, gerber) menggunakan KiCad 9
– full contoh program IoT dan MQTT dengan broker publik
– PCB yang sudah jadi
– PCB yang sudah tersolder komponen
– PCB komplit + casing smart socket/plug (+asesoris) siap program dan siap pakai



